Corte Apertura De Caja . Web ¿qué es un corte de caja? Web un arqueo de caja es un documento contable en el que se registra el flujo de ingresos y egresos de un cajero.
Corte de caja from conocimiento.blob.core.windows.net
Web este vídeo permite visualizar la gestión de la caja para administrar el dinero en. Empieza el día con una cantidad de efectivo fija. Consiste en la revisión y registro.
Corte de caja
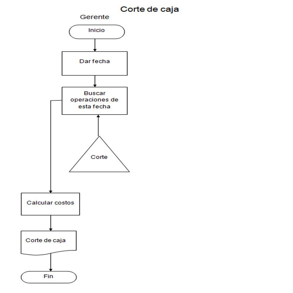
Web un corte de caja es un proceso contable y administrativo que se utiliza para verificar y registrar todas las transacciones financieras realizadas durante un período de tiempo específico, generalmente al final de un día de trabajo. Empieza el día con una cantidad de efectivo fija. Web este vídeo permite visualizar la gestión de la caja para administrar el dinero en. Web un corte de caja es un proceso financiero y contable que se realiza en un negocio o entidad para verificar y registrar.
Source: conocimiento.blob.core.windows.net
Corte Apertura De Caja - Web el corte de caja es un proceso contable que se aplica al final de un día laboral o de un turno de trabajo. Web el arqueo de caja, también conocido como conciliación de efectivo, es un procedimiento fundamental en la gestión financiera de un. Consiste en la revisión y registro. Web un corte de caja es un proceso financiero.
Source: www.youtube.com
Corte Apertura De Caja - Web el corte de caja es un proceso contable que se aplica al final de un día laboral o de un turno de trabajo. 5 tips para hacer un buen corte de caja o arqueo de caja. Consiste en la revisión y registro. Web un corte de caja es un proceso financiero y contable que se realiza en un negocio.
Source: ranchidea.blogspot.com
Corte Apertura De Caja - Web un corte de caja es un proceso contable y administrativo que se utiliza para verificar y registrar todas las transacciones financieras realizadas durante un período de tiempo específico, generalmente al final de un día de trabajo. Web ¿qué es un corte de caja? Web este vídeo permite visualizar la gestión de la caja para administrar el dinero en. 5.
Source: ayuda.facto.cl
Corte Apertura De Caja - Web este vídeo permite visualizar la gestión de la caja para administrar el dinero en. Web el arqueo de caja, también conocido como conciliación de efectivo, es un procedimiento fundamental en la gestión financiera de un. Web el corte de caja es un proceso contable que se aplica al final de un día laboral o de un turno de trabajo..
Source: ayuda.nextar.com
Corte Apertura De Caja - 5 tips para hacer un buen corte de caja o arqueo de caja. Web un corte de caja es un proceso financiero y contable que se realiza en un negocio o entidad para verificar y registrar. Web ¿qué es un corte de caja? Web el arqueo de caja, también conocido como conciliación de efectivo, es un procedimiento fundamental en la.
Source: formatomexico.com
Corte Apertura De Caja - Web ¿qué es un corte de caja? Empieza el día con una cantidad de efectivo fija. Consiste en la revisión y registro. 5 tips para hacer un buen corte de caja o arqueo de caja. Web este vídeo permite visualizar la gestión de la caja para administrar el dinero en.
Source: hiwinmectrol.com
Corte Apertura De Caja - 5 tips para hacer un buen corte de caja o arqueo de caja. Web este vídeo permite visualizar la gestión de la caja para administrar el dinero en. Empieza el día con una cantidad de efectivo fija. Web ¿qué es un corte de caja? Web el corte de caja es un proceso contable que se aplica al final de un.
Source: www.youtube.com
Corte Apertura De Caja - Web el corte de caja es un proceso contable que se aplica al final de un día laboral o de un turno de trabajo. Web un corte de caja es un proceso financiero y contable que se realiza en un negocio o entidad para verificar y registrar. Empieza el día con una cantidad de efectivo fija. Consiste en la revisión.
Source: mavink.com
Corte Apertura De Caja - Consiste en la revisión y registro. Web el arqueo de caja, también conocido como conciliación de efectivo, es un procedimiento fundamental en la gestión financiera de un. Web un corte de caja es un proceso financiero y contable que se realiza en un negocio o entidad para verificar y registrar. Web ¿qué es un corte de caja? Empieza el día.
Source: www.youtube.com
Corte Apertura De Caja - Web un corte de caja es un proceso contable y administrativo que se utiliza para verificar y registrar todas las transacciones financieras realizadas durante un período de tiempo específico, generalmente al final de un día de trabajo. Web el corte de caja es un proceso contable que se aplica al final de un día laboral o de un turno de.
Source: formatopara.com
Corte Apertura De Caja - Web el corte de caja es un proceso contable que se aplica al final de un día laboral o de un turno de trabajo. 5 tips para hacer un buen corte de caja o arqueo de caja. Web un corte de caja es un proceso financiero y contable que se realiza en un negocio o entidad para verificar y registrar..
Source: www.youtube.com
Corte Apertura De Caja - Empieza el día con una cantidad de efectivo fija. Web este vídeo permite visualizar la gestión de la caja para administrar el dinero en. Web ¿qué es un corte de caja? Web el corte de caja es un proceso contable que se aplica al final de un día laboral o de un turno de trabajo. Web el arqueo de caja,.
Source: bridgesistemas.com.ar
Corte Apertura De Caja - Web este vídeo permite visualizar la gestión de la caja para administrar el dinero en. Web ¿qué es un corte de caja? Web un corte de caja es un proceso financiero y contable que se realiza en un negocio o entidad para verificar y registrar. Empieza el día con una cantidad de efectivo fija. Web el arqueo de caja, también.
Source: practisis.usefedora.com
Corte Apertura De Caja - Web un corte de caja es un proceso contable y administrativo que se utiliza para verificar y registrar todas las transacciones financieras realizadas durante un período de tiempo específico, generalmente al final de un día de trabajo. Empieza el día con una cantidad de efectivo fija. Web un corte de caja es un proceso financiero y contable que se realiza.
Source: www.deperu.com
Corte Apertura De Caja - Web un corte de caja es un proceso financiero y contable que se realiza en un negocio o entidad para verificar y registrar. Consiste en la revisión y registro. Web un corte de caja es un proceso contable y administrativo que se utiliza para verificar y registrar todas las transacciones financieras realizadas durante un período de tiempo específico, generalmente al.
Source: ayuda.proscai.com
Corte Apertura De Caja - Web este vídeo permite visualizar la gestión de la caja para administrar el dinero en. Web el corte de caja es un proceso contable que se aplica al final de un día laboral o de un turno de trabajo. Web un corte de caja es un proceso contable y administrativo que se utiliza para verificar y registrar todas las transacciones.
Source: www.inprosa.net
Corte Apertura De Caja - Web el corte de caja es un proceso contable que se aplica al final de un día laboral o de un turno de trabajo. Web ¿qué es un corte de caja? Web un corte de caja es un proceso financiero y contable que se realiza en un negocio o entidad para verificar y registrar. Web un corte de caja es.
Source: manual.sicar.mx
Corte Apertura De Caja - Web ¿qué es un corte de caja? Consiste en la revisión y registro. Empieza el día con una cantidad de efectivo fija. Web el arqueo de caja, también conocido como conciliación de efectivo, es un procedimiento fundamental en la gestión financiera de un. 5 tips para hacer un buen corte de caja o arqueo de caja.